国管局办公室 市场监管总局办公厅
关于印发《机关事务标准化工作 “十四五”规划》的通知
国管办发〔2021〕36号
各省、自治区、直辖市和新疆生产建设兵团机关事务管理部门、市场监管局(厅、委),中央国家机关各部门、各单位机关服务局(中心):
为贯彻党的十九届五中全会精神,推进“十四五”时期机关事务工作高质量发展,深化机关事务标准化建设,根据《中华人民共和国国民经济和社会发展第十四个五年规划和2035年远景目标纲要》和《机关事务工作“十四五”规划》,结合机关事务工作实际,我们编制了《机关事务标准化工作“十四五”规划》。现印发给你们,请认真贯彻落实。
国管局办公室 市场监管总局办公厅
2021年9月8日
机关事务标准化工作“十四五”规划
标准是经济活动和社会发展的技术支撑,是国家基础性制度的重要方面,对机关事务工作高质量发展具有重要意义。为全面推进机关事务标准化工作,根据《机关事务工作“十四五”规划》,制定本规划。
第一章 总体要求
“十三五”时期,机关事务系统坚持创新发展,着力提升管理规范化、精细化、科学化水平,机关事务标准化工作取得了由局部到整体、由量变到质变的突破性进展,初步实现了科学管理有标支撑,服务保障有标可循,改革创新有标引领,重大任务有标护航。“十四五”时期是开启全面建设社会主义现代化国家新征程的第一个五年,也是机关事务工作高质量发展的重要五年,机关事务标准化建设必须牢牢把握以下指导思想和主要目标。
一、指导思想
以习近平新时代中国特色社会主义思想为指导,全面贯彻党的十九大和十九届二中、三中、四中、五中全会精神,落实党中央、国务院关于标准化工作的战略部署,以提升保障水平和管理效能为目标,坚持统筹设计与基层探索相结合,坚持试点带动与整体提升相结合,坚持标准制定与标准实施相结合,坚持自主创新与开放合作相结合,健全机关事务标准体系,加快重点领域标准供给,着力推进标准实施,实现标准化与业务工作深度融合,打造机关事务标准化升级版,助推机关事务工作高质量发展。
二、主要目标
——机关事务标准体系更加健全。推动机关事务工作高质量发展的标准体系初步建成。重点业务领域国家标准实现新的突破。地方标准涉及的业务领域更加均衡。做好各类标准复审。减少冗余标准出台。搭建全国机关事务标准数据库。
——机关事务标准实施效果更加凸显。加大标准宣贯力度,运用标准的主动性和能力大幅提升。高质量建设机关事务标准化实训基地。建立标准实施效果评估机制。推动标准综合运用率统计。清理使用率低和质量低的标准。
——机关事务标准化工作机制更加顺畅。组建全国机关事务管理标准化技术委员会。推动机关事务管理部门纳入中央和地方各级标准化工作联席会议或领导小组。构建科学的机关事务标准化评价指标体系。机关事务标准化工作常态化运行机制基本建成。坚持共建、共用、共享,推进机关事务标准仓建设,提升标准化工作效能。
——机关事务标准化工作基础更加坚实。理论研究更加深化,标准化成为政府运行保障管理学科的重要内容。机关事务标准化工作经费保障更加完善。机关事务标准化人才队伍更加充实,有条件的单位广泛配备标准化专职人员。机关事务标准数字化程度不断提高。

第二章 主要任务
一、优化机关事务标准供给
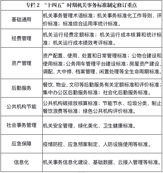
以国家标准为引领,以地方标准、团体标准、企业标准等为支撑,以基础通用、经费管理、资产管理、后勤服务、公共机构节能、社会事务管理、应急保障和信息化为重点,构建覆盖全面、布局均衡、重点突出、结构合理的机关事务标准体系。系统论证标准制定必要性和可行性,防止过度建设和重复建设。加强标准制定研究,推动完善出台前试用程序,提升标准可操作性和实用性。定期开展标准复审,及时修订相关标准。
二、推进机关事务标准实施
推动标准广泛纳入法规政策和规范性文件,建立法律、政策、标准相协调的标准实施机制。充分利用世界标准日等主题活动,宣传标准化作用,普及标准化理念、知识和方法,提升标准化意识,培养标准化行动自觉。通过视频、图片、表格等形式探索标准可视化。实现标准研制、实施和信息反馈闭环管理。对标准化工作实施过程管理,力争标准实施有计划、有记录、有台账、有监管。将标准综合运用率作为重要指标,定期开展重要标准实施情况统计分析和评估报告,畅通标准实施信息反馈渠道。
三、完善机关事务标准化工作机制
建立机关事务管理部门与市场监管部门标准化工作定期会商机制。每年度召开机关事务标准化工作推进会议。围绕组织保障、运行方式、实施效果等构建机关事务标准化评估评价指标体系,运用服务对象回访、满意度调查、内部评价、第三方评估等形式,对标准化工作的管理效益和社会效益等进行综合评估。强化交流合作,开展跨部门、跨区域标准化资源共享和互助互鉴。围绕京津冀、长三角、粤港澳、成渝等区域协同发展战略,探索建立机关事务标准化区域协同发展新机制。
四、强化机关事务标准化基础建设
全方位、多渠道宣传标准化政策、先进典型和突出成就,营造机关事务标准化文化。鼓励机关事务管理研究机构开展标准化示范课题研究,支持机关事务管理部门与高等院校、科研院所、学协会合作,建立形式多样的研究载体,广泛开展课题研究,加强研究成果转化与运用。加大机关事务标准化资源投入,强化标准化培训和人才培养,推动设立机关事务标准化专项经费,建立覆盖检索、统计、共享、公开等功能的机关事务标准化信息平台。
第三章 重点工程
一、标准化技术组织升级工程
完善机关事务管理标准化工作组制度,在机关事务标准制定、宣贯、培训等方面提供技术支撑,做好工作组各项日常工作和期满考核评估工作。做好全国机关事务管理标准化技术委员会筹建工作,扩大委员范围和领域。鼓励各地区成立省级机关事务管理标准化技术委员会,加强合作交流,切实发挥技术委员会对机关事务标准化工作的提升作用。
二、国家标准建设推进工程
坚持需求导向,突出急用先行,围绕机关事务重点领域,严格按照标准制定要求,优先制定一批国家标准。高质量完成机关事务管理术语、机关办公区域物业服务监管评价规范、机关事务信息化建设指南等国家标准制定,及时启动机关运行成本核算和统计、公务用车管理平台、公共机构碳排放核算、机关运行应急保障等方面的国家标准制定工作。
三、地方标准规范发展工程
支持各地区结合实际情况制定地方标准。在尊重知识产权的前提下,鼓励优先借鉴采用已经成熟的标准或标准条款。鼓励围绕国家重大区域战略,多地联合制定区域内通行的地方标准。各地区出台相关地方标准的,要及时将有关工作报送上级机关事务管理部门,开展推广与交流。探索制定地方标准指导性目录,供各地区参考借鉴。
四、团体标准培育工程
支持全国机关事务管理研究会等学协会制定机关事务团体标准管理制度,开展机关事务团体标准制定工作。对于部分具有行业普适性,且暂不适合制定为国家标准、地方标准的,鼓励优先制定为团体标准。建立健全政府采信团体标准工作机制,鼓励各级机关事务管理部门在政策落实、政府采购、检查监督等活动中采用团体标准。支持国家标准、地方标准采信高质量、实施效果好的团体标准。
五、企业标准“领跑者”工程
以市场为主导,以机关事务相关领域的企业为主体,以产品和服务标准自我声明公开为基础,在后勤服务、资产管理、平台运维等领域形成一批具有行业领先水平和市场竞争力的领跑者标准,以标准优势巩固技术优势,发挥企业标准引领质量提升作用,打造机关事务工作品牌。
六、机关事务标准化试点示范工程
着力实现标准制定和标准实施协同、区域标准化发展协同、中央国家机关和地方机关事务管理部门标准化工作协同,开展国家级机关事务标准化试点。鼓励各省(区、市)机关事务管理部门联合市场监管部门开展省级机关事务标准化试点。支持有条件的单位申报社会管理和公共服务综合标准化试点。依托国家标准化示范机制,推动部分机关事务标准化试点打造成为示范点。推动现有试点优势互补、区域互动,将不同专项试点经验合理组合,定期编印机关事务标准化典型案例,提炼机关事务标准化经验,通过会议研讨、实地观摩等方式强化经验推广。
七、机关事务标准化实训基地建设工程
坚持系统统筹和省市共建,依托自身资源或引入标准化研究机构、职业技术院校等社会力量,针对管理人员、一线职工等不同对象建立相应课程体系和教材体系,充分利用实操演练、实地观摩、虚拟环境、理论学习等方式,开展标准化实训,辐射覆盖周边区域,充分发挥实训基地引领带动作用。在试点基础上,制定实训基地建设和评估指引,开展第三方评估,将符合一定条件的实训基地纳入标准化培训基地库,实行动态管理,引导机关事务标准化实训基地合理布局和规范发展。
八、标准化信息化深度融合推进工程
制定基础数据、云接入等方面国家标准,通过标准提供统一的业务流程和数据接口规范,促进信息互联互通、数据共享共用、业务一网通办,助力机关事务信息化建设。借助人工智能、大数据分析等信息技术,为标准制定提供更加科学准确的基础支撑。对具体量化标准和操作流程标准,以参数配置或自动控制等信息化手段进行固化,在标准实施全过程和关键环节,探索标准实施的达标判断、实时监控、责任绑定和追溯。
九、标准化人才培养工程
将标准化培训列入各级机关事务管理部门重要培训内容,国管局和省级机关事务管理部门每年开展机关事务标准化示范培训,引导机关事务系统广泛开展标准化培训。创新人才培养机制,按照分级分类思路,完善人才认定标准,积极推广标准化专业职业技能等级,搭建机关事务标准化专业人才库,实行动态管理。
第四章 实施保障
一、加强组织领导
国管局、市场监管总局加强对本规划实施的组织领导,做好宣传、解读和培训工作,强化实施督促,指导推进主要任务和重点工程。各地区要高度重视,加强组织领导,完善工作机制,确保本规划落细落实。
二、加大政策保障
积极争取各类配套资金和项目支持,鼓励社会力量自筹经费参与机关事务标准研制,建立机关事务标准化建设多元化多渠道投入机制。各地区要将标准化相关内容纳入本地区机关事务工作“十四五”规划,鼓励有条件的地区制定机关事务标准化规划或本规划配套实施办法。对在标准化工作中做出突出贡献的单位和个人,按照国家有关规定予以表彰和奖励。
三、强化实施管理
国管局、市场监管总局依据本规划制定机关事务标准化年度工作要点。各地区、各部门根据自身情况,细化分解任务,做好实施工作,每年报送标准化工作情况总结。各级机关事务管理部门会同市场监管部门开展规划实施情况动态监测,做好规划实施中期评估和总结评估。



京公网安备 11040102700151号